设为首页
|
加入收藏
全国咨询热线:177-5255-2705
|
学校概况
|
校长致辞
郑州高考补习学校
寄宿校园
正规指导
全科学习
封闭管理
首页
学校概况
学校简介
环境风光
教师风采
招生简章
课程中心
全日制高中
高考补习
艺考文化课
复读学校
一对一辅导
高考快讯
高考
高中
艺考
学生天地
班级风貌
校园动态
学校地址
首页
>
高考快讯
>
高考
> 三张表说清高一到高三的规划
高考
高中
艺考
添加老师微信
在线咨询老师
关注微信,及时了解高考资讯
服务项目
高考补习学校
高考方法
高考冲刺
三张表说清高一到高三的规划
2019-07-14 10:15:05
浏览:1260
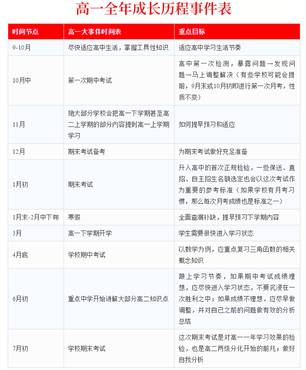
高一全年成长历程事件表
高二全年成长历程事件表
高三全年成长历程事件表