大学里可以转专业吗?怎么转专业?
很多同学在初入大学时,并不很清楚自己想要学习哪个专业,也有在高考志愿填报时,没有选到自己心仪专业的同学.因此,转专业便成了他们的一种需求和选择.
2018年10月,教育部发布的"新时代高教40条"中提出,要扩大学生学习自主权、选择权,鼓励学生跨学科、跨专业学习、允许学生自主选择专业和课程.
因此,大学可以转专业吗?答案当然是肯定的!但是如何转?有何要求?每所高校各有其规则.
高校为转专业提供便利,给予学生更多选择空间
近年来,为了给学生更多的专业选择空间,很多高校都降低了转专业的"门槛".北京大学招办负责人在2019年招生访谈中表示:北大对于转专业提供了非常便利的条件,学部内转专业是零门槛;几乎所有的文科专业都对理科生开放.
还有部分高校明确提出,允许学生多次转专业.如北京航空航天大学、中国农业大学等高校都不限制转专业的次数,浙江大学在大一到大三期间提供3次零门槛转专业的机会.
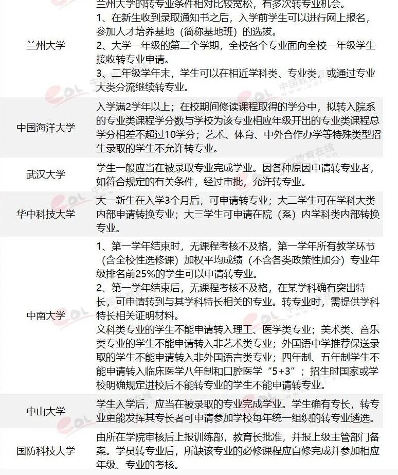
引导学生理性转专业,部分高校提出成绩要求
为引导学生理性转专业,更好地完成课程衔接,很多高校对于转专业的年级和范围做出了一些限定.
例如,中国科学技术大学本科生学籍管理实施细则明确规定:学生在入学第一学年结束时,可在全校范围内重新选择专业;二年级学生可以在全校范围内申请转院系或修读专业;三年级学生可以在其修读院系内申请转修读专业;四年级学生可以申请调整专业方向.
部分高校对转专业的学生提出了比较高的要求.如,大连理工大学要求是,第一学年培养方案中必修课成绩全部合格,学习成绩位于本大类(专业)前20%的学生;东南大学要求所学教学计划一年级的必修课和限选课平均学分绩点达 2.0 及以上;中国人民大学要求已修公共课的成绩应在"B"以上,专业课成绩在"C"以上,等等.
为了方便大家了解,中国教育在线整理了42所"双一流"大学转专业条件和相关政策,供大家参考:





