
根据《关于2021年继续做好重点高校招生专项计划实施工作的通知》(教学司〔2021〕3号)文件精神,2021年哈尔滨工业大学继续实施高校专项计划招生工作。
一、报名条件
高校专项计划招收边远、贫困、民族等地区县(含县级市)以下高中勤奋好学、成绩优良的农村学生,具体实施区域由有关省(区、市)确定。
报考学生须同时具备下列三项基本条件:
1、符合2021年统一高考报名条件;
2、本人及父亲或母亲或法定监护人户籍地在实施区域的农村,本人具有当地连续3年以上户籍;
3、本人具有户籍所在县高中连续3年学籍并实际就读。
二、招生计划及招生专业(集群)
2021年我校高校专项招生计划不少于年度本科招生规模的2%。我校根据各省(区、市)通过审核的考生人数所占比例确定分省高校专项计划数,并在哈尔滨工业大学招生办网站公布。
鉴于我校实际办学情况,校本部与威海校区开展高校专项计划招生,采取“统一组织、统一报名、分别认定、分别录取”的原则,校区之间不能调剂,优惠政策不能互认。
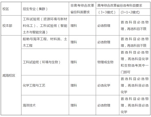
哈尔滨工业大学2021年高校专项计划招生专业(集群)

高校专项计划在非高考综合改革省份均招收理科考生,在综合改革省份考生选考科目必须与报考专业的选考科目要求一致。
三、报名程序
报名时间:2021年4月17日-4月25日。
报名步骤:
符合报名条件的考生在“高校专项计划报名系统”(http://gaokao.chsi.com.cn/gxzxbm/)按要求完成网上报名后,下载打印报名申请表,由考生所在中学签字、盖章后扫描或拍照上传至报名平台,所有考生不需邮寄任何材料。
考生应保证所有的报名材料清晰可辨,材料上传不全、不清楚、上传错误的我校不予材料审核。
四、选拔程序及录取办法
1、报名资格审核
2021年5月20日前,有关省(区、市)完成考生户籍、学籍资格审核并进行公示。报名资格审核不合格的考生我校不予材料审核。
2、考生材料审核
我校将组织审核考生提交的申请材料,审核合格考生名单将于2021年5月30日前在哈尔滨工业大学招生办网站、生源所在省级招生考试机构及教育部阳光高考平台上公示。
3、录取办法
公示合格考生在生源地省级招生考试机构规定的高校专项计划志愿位置填报其公示的专业,且专业服从调剂,我校根据公布的分省计划数,按照考生高考成绩(不含政策性加分)从高分到低分依次择优录取。录取时,我校可根据考生报考情况及生源质量,对招生计划在省份间进行适当调整。
合格考生高考成绩不低于生源地省份第一批次录取控制分数线。合并本科批次和实行高考综合改革的省份,以该省份划定的特殊类型相应最低录取控制分数线为准。
五、监督机制与申诉渠道
考生须承诺提交的所有材料客观、真实。如有虚假内容,将取消今年高校专项计划的报名、审核和录取资格,并将有关情况通报考生生源地省级招生考试机构,由有关省级招生考试机构依照相关规定取消今年高考报名、考试和录取资格,并视情节轻重暂停1-3年参加各类国家教育考试。
我校纪检监察部门对高校专项计划招生工作全程监督,并设立投诉举报电话:0451-86413389。
六、本简章由哈尔滨工业大学本科生招生办公室负责解释。
校本部联系方式
地址:哈尔滨市南岗区西大直街92号活动中心427室哈尔滨工业大学本科生招生办公室
邮编:150001
电话:0451-86414671、86414771(工作日8:00-11:30、13:30-17:00)
传真:0451-86417835
网址:https://zsb.hit.edu.cn
威海校区联系方式
地址:山东省威海市文化西路2号哈尔滨工业大学(威海)招生工作办公室
邮编:264209
电话:0631-5689455;传真:0631-5689455
网址:http://zsb.hitwh.edu.cn
哈尔滨工业大学本科生招生办公室
2021年4月13日