
各市(州)教育考试院,各县(市、区)招生办公室:
根据教育部有关规定,结合我省实际,为了确保高考信息采集工作顺利进行,我院制定了《湖南省2022年普通高等学校招生考试网上报名信息采集工作实施方案》,现印发给你们,请认真组织实施。
湖南省教育考试院
2021年10月26日
湖南省2022年普通高等学校招生考试网上报名信息采集工作实施方案
为更好地服务考生,提高工作效率,确保考生报名信息采集及时、准确,根据教育部有关规定,结合我省实际,制定本实施方案。
一、工作安排
2022年我省所有高考考生都须通过网上报名,由各市(州)、县(市、区)及所属报名点通过网上报名系统采集考生报名信息。
1.时间安排

2.报名点须具备的条件
计算机(CPU 3.0GHz以上、内存4G、硬盘500G)、第二代居民身份证阅读机具、高像素数码摄像头或数码相机、宽幅激光打印机、高速宽带上网、移动端设备(手机、PAD均可)、其它用于采集符合标准的考生照片的硬件设施(补光灯、背景板等)。
3.网上报名系统
湖南省普通高校招生考试考生综合信息平台(以下简称“考生综合信息平台”)(网址:https://ks.hneao.cn);
考生移动端APP:“潇湘高考”(通过苹果应用商店、腾讯应用宝、华为应用商店、小米应用商店或“考生综合信息平台”首页下载APP);
湖南省普通高校招生考试信息管理系统(以下简称“招考信息管理系统”)(网址:https://gl.hneao.cn);
管理移动端APP:“湖南招考”(通过苹果应用商店、腾讯应用宝、华为应用商店、小米应用商店或“招考信息管理系统”首页下载APP)。
考生通过“考生综合信息平台”或“潇湘高考”APP进行网上报名,招考机构及报名点通过“招考信息管理系统”和“湖南招考”APP进行报名管理。
二、报名流程
各县(市、区)通过网上采集考生个人填写的报名基本信息(信息标准详见“2022年湖南省普通高等学校招生考试考生报名登记表填写(选定)说明”)和思想品德考核意见,通过第二代居民身份证阅读机具采集考生二代身份证信息,通过现场拍照方式或考生本人向报名点提供符合要求的电子照片方式采集考生照片信息(照片信息标准详见“2022年湖南省普通高等学校招生考试图像采集规范及信息标准”)。考生的体检、成绩、优惠加分和专项计划资格等信息按照规定的办法采集。
网上报名工作流程如下:
第一步:县(市、区)招考机构登录“招考信息管理系统”,设置好报名点,并根据各报名点的预估报名人数,划分好各报名点的报名流水号段(8位报名流水号由4位市县码加4位流水号组成)。
第二步:报名点审核考生报名资格后,登录“招考信息管理系统”,采集考生身份证件信息和照片信息,并给考生分配报名流水号。
第三步:考生打开“考生综合信息平台”或“潇湘高考”APP,输入本人有效身份证件信息后,通过系统缴纳高考报名费。缴费成功后,考生通过系统完成实人认证,设置好系统“登录”密码和“保存”密码。高考报名费一旦缴费成功后不能退还。
第四步:考生打开“考生综合信息平台”或“潇湘高考”APP,输入本人身份证件号码和登录密码进入系统,按照有关要求输入本人的基本信息(身份证件上的信息除外)。高考报名期间,考生可随时登录系统修改本人的信息,逾期不能再做修改。
选择参加高考文化课统一考试的考生须在规定的时间内,上网通过系统缴纳高考、学考选择性考试考试费。缴费成功后,考生才能打印高考准考证和参加高考。高考、学考选择性考试考试费一旦缴费成功后不能退还。
选择参加艺术、体育类专业全省统一考试(以下简称专业统考)的考生须在规定的时间内,上网通过系统绑定有效的可接收短信的手机号码,填报好本人报考的专业考试类别和报考主辅项等信息,并缴纳专业报名考务费,缴费成功后,考生才能打印专业考试证和参加全省专业统一考试。考生须慎重选择报考专业类别,专业考试报名考务费一旦缴费成功后不能退还。专业统考报名结束后,考生不能再补报和修改专业统考报考信息,也不能补缴专业考试报名考务费。未缴纳专业考试报名考务费的考生不能参加全省艺术类、体育类专业全省统一考试。
符合优惠加分及专项计划资格,且有意愿享受相关政策的考生须在规定的时间内,通过系统在网上进行申报,未申报的考生不能享受相应的录取政策。
第五步:报名点登录“招考信息管理系统”,打印报名登记表供考生校对。考生须按报名点要求校对和修改个人信息,校对无误后,考生须在报名登记表上签字确认。
第六步:县(市、区)招考机构和报名点登录“招考信息管理系统”,采集思想品德考核意见等其它信息,完成网上报名工作。
考生如遇下列情况,须按如下办法报名:
1.外省户籍进城务工人员随迁子女报名。考生打开“考生综合信息平台”首页自行下载打印《2022年湖南省普通高等学校招生考试考生报名资格审核表》,按要求提交审核表,县(市、区)招考机构审核通过后,考生在指定报名点按正常流程报名。
2.使用其他身份证件(非第二代居民身份证)报名。考生到报名点提交情况说明后,由报名点登录“招考信息管理系统”,采集考生身份证件信息并提交市(州)招考机构审核,市(州)招考机构审核通过后,考生在指定报名点按正常流程报名。
3.考生没有办理第二代居民身份证。考生须尽快办理好第二代居民身份证后,再前往报名点报名。
4.考生第二代居民身份证失效。由报名点登录“招考信息管理系统”,人工输入考生第二代身份证件有关信息,系统核验通过后,考生按正常流程报名。考生须尽快办理好新的第二代居民身份证,并须在办好身份证后前往报名点验证第二代居民身份证信息。
5.考生在报名期间因故不能前往报名点。由报名点登录“招考信息管理系统”,人工输入考生第二代身份证件有关信息,系统核验通过后,考生按正常流程报名。考生须尽快按报名点要求前往报名点验证第二代居民身份证信息。
三、工作要求
各地要加强领导,严密组织,确保网上报名工作平稳、有序进行。各市(州)招考机构要统筹安排本辖区内网上报名工作。各县(市、区)招生办公室及所属报名点应做好网上报名的宣传和组织工作,加强对考生正确使用新系统的培训。各报名点要准备好网上报名所需的场地及设备,免费提供并指导考生使用,保证考生及时上网填报个人报名信息。考生必须严格遵守信息安全有关操作要求。登录系统后,要立即设置好登录密码和保存密码。通过系统修改信息时,要正确输入信息保存密码以成功保存信息。考生要妥善保管好信息保存密码。因考生本人告知他人密码或委托填报而造成的信息被篡改等后果由考生本人负责。
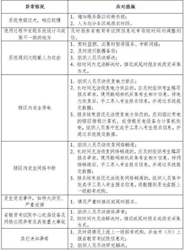
四、异常情况应对措施
在高考报名期间,各市(州)如发现系统发生以下异常情况,要及时报告我院信息处,并积极配合、快速响应。
